最新《火电厂及锅炉大气污染物排放标准》开始征求意见

2026.04.24    上传者:        

一、新标准的核心变化

本次《火电厂及锅炉大气污染物排放标准(征求意见稿)》是对GB 13223-2011GB 13271-2014两项标准的整合修订,核心变化集中在5个方面:

1.标准体系重构,实现全口径统一管控

整合火电、锅炉两项分立标准,替代原有标准及GB 16297-1996相关规定,不再区分发电与供热锅炉,统一管控规则;适用范围全面覆盖发电、工业生产、民用供热锅炉及燃气轮机组,明确不适用于生活垃圾、危险废物掺烧锅炉,解决了原有标准管控碎片化、监管尺度不一致的问题。

2.排放限值全面优化,核心管控大幅收严

取消原标准特别排放限值,按锅炉容量、燃料类型制定分级统一限值,全面接轨超低排放水平;65t/h及以上锅炉/燃气轮机组颗粒物、SO₂NOx限值分别收严至5/10mg/m³35mg/m³50mg/m³

新增排放控制项目,统一设置8mg/m³限值,管控脱硝氨逃逸问题;取消烟气黑度管控指标,适配低浓度颗粒物管控现状;燃煤锅炉汞及其化合物限值统一加严至0.03mg/m³

65t/h以下锅炉颗粒物限值统一为10mg/m³SO₂NOx限值分级设置,同时明确新建燃气锅炉NOx限值50mg/m³,推动小型锅炉全面脱硝脱硫改造。

3.首次新增全流程无组织排放管控要求

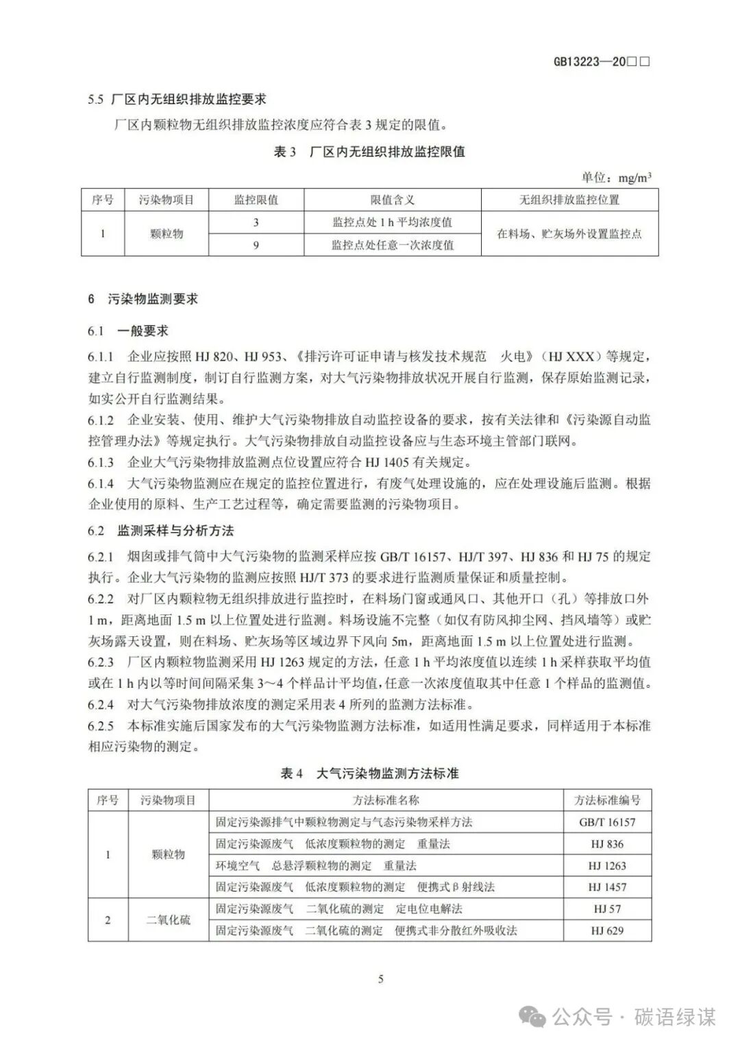
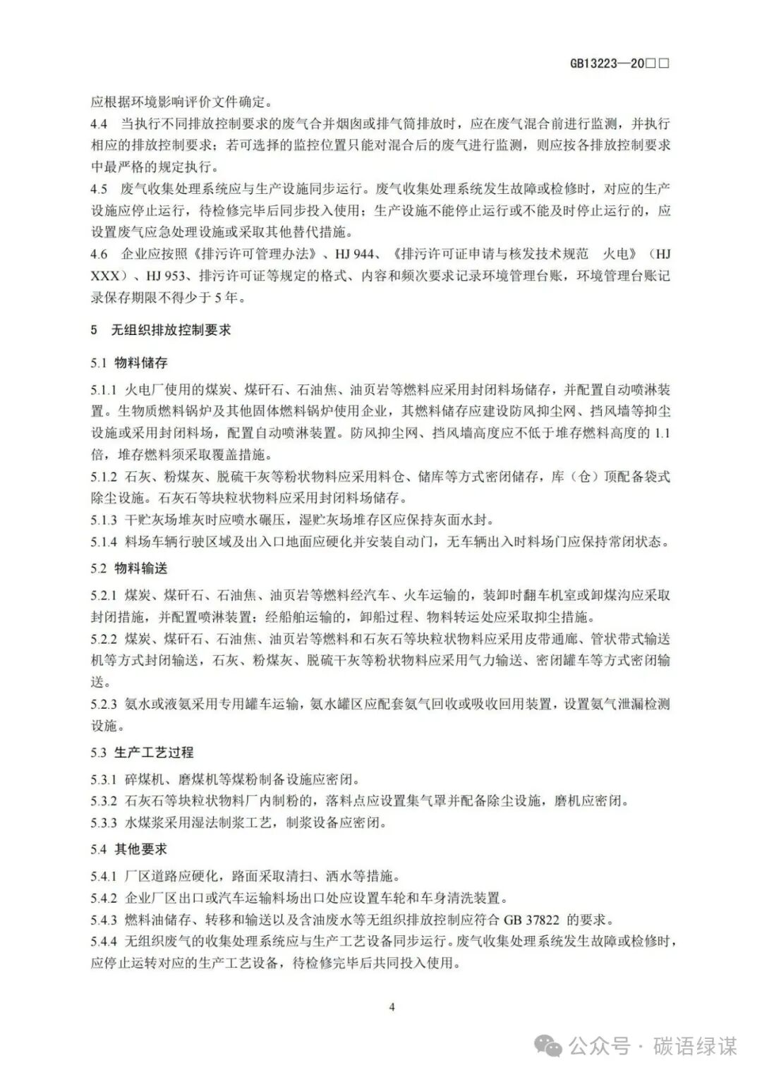
填补原两项标准无组织管控空白,针对物料储存、输送、生产工艺全环节制定管控要求:火电厂燃煤等燃料需封闭料场储存,粉状物料密闭仓储,燃料/物料采用封闭/密闭方式输送;碎煤机、磨煤机等产尘设施需密闭并配套除尘设施;明确厂区内颗粒物无组织排放1h平均浓度限值3mg/m³,同步规定监控点位与超标判定规则。

4.新增明确、刚性的达标判定规则

有组织排放层面,手工监测任意1h平均浓度、自动监测任意整点1h平均浓度超标即判定为超标,未按规范标记的自动监测数据均可作为判定依据;无组织排放层面,监控点任意1h平均浓度、任意一次浓度值超标即判定超标;明确手工监测数据与自动监测数据不一致时,优先采用符合法定要求的手工监测数据作为执法依据。

5.配套技术与管理要求全面优化

术语定义上新增密闭”“封闭术语,明确无组织管控边界,删除冗余术语;按锅炉容量、燃料类型细化烟气基准含氧量,明确不同燃料锅炉烟囱最低高度要求;细化自行监测、自动监控联网、环境管理台账要求,台账保存期限不少于5年;明确废气处理系统需与生产设施同步运行,故障时需停产或设置应急处理设施。

二、新标准修改的核心意义

1.适配国家战略要求,补齐现行标准管控短板

响应双碳目标落地与生态环境质量持续改善的核心要求,将我国火电行业超低排放改造的成熟实践固化为国家标准,解决了原标准与行业实际排放水平脱节的问题。同时匹配国家燃煤锅炉淘汰政策,针对35t/h以下燃煤锅炉基本淘汰、65t/h及以上锅炉成为行业主力的现状,分级设置限值,为行业绿色低碳转型提供刚性约束。

2.统一行业监管体系,大幅提升环境监管效能

解决了原火电、锅炉两项标准分立导致的管控范围交叉、限值不统一、监管尺度不一致的痛点,实现发电、工业、民用供热锅炉全口径统一管控,为环评、排污许可、竣工环保验收、执法监管提供了统一的技术依据,消除监管盲区,降低监管成本。

3.推动行业技术升级,实现污染物全链条管控

限值收严倒逼行业污染治理技术迭代,推动未完成改造的机组升级脱硫、脱硝、除尘设施,补齐65t/h以下锅炉脱硝脱硫治理短板;新增氨逃逸管控,推动企业脱硝系统精细化运行,减少二次污染;无组织排放管控要求将行业管控从末端烟气排放,延伸至燃料储运、生产工艺全环节,实现大气污染物全生命周期管控,填补了原标准的管控空白。

4.实现显著环境效益,支撑区域大气污染协同防控

根据编制说明测算,标准实施后,每年可实现颗粒物、SO₂NOx分别减排约2万吨、12万吨、11万吨,无组织排放改造可额外实现颗粒物年减排约2万吨,大幅削减行业污染物排放总量,对PM2.5、臭氧污染协同防控具有重要支撑作用。

5.兼顾经济技术可达性,保障行业平稳转型与能源安全

标准限值设置充分匹配国内成熟的污染治理技术水平,主流的湿法脱硫、SCR/SNCR脱硝、高效除尘技术均可稳定满足限值要求,火电机组改造成本可被超低排放电价覆盖;同时分级设置限值兼顾了不同容量、不同燃料类型锅炉的实际情况,避免一刀切,在强化环保管控的同时,保障了能源供应安全与行业可持续发展。


图片
图片
图片
图片
图片
图片
图片
图片

特别声明:内容转载网络,版权归原作者所有,若有侵权,请联系我们删除。